Toggle navigation
走进同创
公司介绍
企业文化
发展历程
企业资质
组织架构
新闻中心
公司新闻
行业资讯
简讯
业务领域
工程监理
造价咨询
工程咨询
工程招标代理
政府采购代理
测绘
主要业绩
监理项目
公示公告
招贤纳士
联系我们
联系方式
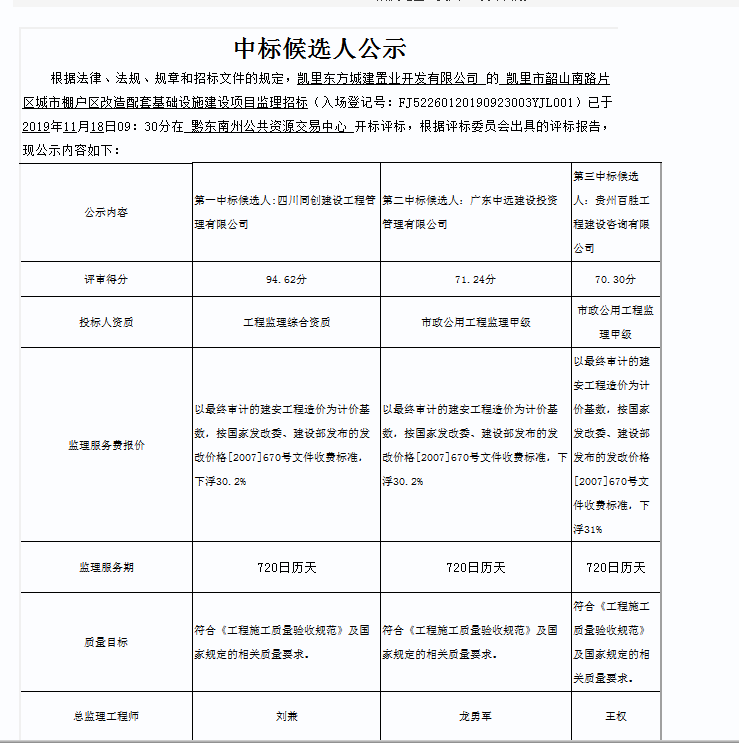
热烈祝贺,凯里市韶山南路片区城市棚户区改造配套基础设施建设项目监理招标中标!中标金额80万!
发布时间:2019-11-29
点击:1544
热烈祝贺,凯里市韶山南路片区城市棚户区改造配套基础设施建设项目监理招标中标!中标金额80万!
<< 上一条
荣誉|河北滦平抽水蓄能电站项目进展显著!同创建管监理团队收获肯定
返回